Topics covered in this article include:
- Introduction
- Measurement Summary
- Instructions
- Available Tests
- Image Acquisition Suggestions
- Detailed Discussion of Measurements
- Example File
Introduction
The radiation light/field coincidence (aka Rad/Light) routine automatically analyzes the phantom to provide accurate measurements for field size, shape and geometric coincidence of radiation and optical fields. The routine automatically detects the nominal field size and recognizes radiation fields as formed by the MLC or jaws.
Task Group 142 (TG-142) of the American Association of Physicists in Medicine (AAPM) recommends that the radiation light/field coincidence should be checked during monthly Quality Assurance (QA) in the Mechanical subsection of Table II.
Measurement Summary
The analysis provides the following results:
- Radiation/Light Field Center Deviation Plot
- Light Field Center to Radiation Field Edge Distances
- Radiation Field Dimensions
- Radiation/Light Field Center Deviation
- Penumbras
The measurements are completely automated, requiring the user only to drag and drop the image set into the web-based software interface. A detailed report is created.
Instructions
Radiation light/field coincidence images must be DICOM files. Add fs_qa somewhere in the file name or specify the type as shown below:
Alternatively, limited capabilities to manually identify planar images using DICOM tag values have been added to the image processing system. This is an extension of the existing naming convention system. The PatientID, StudyID, and SeriesDescription DICOM tags are checked and if the text "fs_qa" (case insensitive) is found the image set will be processed as an asymmetric field test series. For more details see Manual Identification of RT Planar Images and Individual Catphan Slices through DICOM tags.
When imaging QA tests are added to templates an upload control will appear in the scheduled QA's data entry screen allowing the user to upload images for automated analysis.
To add files to the upload queue simply drag them from a Windows Explorer folder to the drag and drop folder and release them. Alternatively, by clicking on the Add Files button to the lower right of the control a windows file selection dialog will open and files can be selected for upload. Under either method, multiple files may be selected for upload at once.
If the automatically upload checkbox is checked (the default) then file uploading will start immediately as files are added.
If the automatically upload button is turned to off the file upload process must be started manually clicking the Start upload button on the lower right of the control. To clear the upload queue click the Clear button.
Once file series have been uploaded they will be displayed below the upload control. To remove a series from the queue click the Cancel button beside the series. To start processing click the Start Processing button. A description for the image series can be added at this point. Click the Edit button next to the series. Type a description for the series into the text box that appears below Description and either click Save or press the enter key. The description can also be edited after the images have been processed. Descriptions will appear in the report with the analysis of the series.
While files are being processed users may perform other tasks such as data entry.
Available Tests
|
Template Section |
Subsection |
Tests |
|---|---|---|
|
Monthly Linac QA [TG-142 Table II] |
|
|
Image Acquisition Suggestions
Below are the recommended steps to acquire the radiation/light field coincidence images:
- Place the phantom on the treatment couch such that the text is readable.
- Align the lasers to the field edge markers.
- Set the SSD to 100 cm.
- Set the jaws or MLC so that the field size is a 10 or 15 cm square field.
- Acquire the image.
- If desired, acquire more images at different field sizes or energies.
Detailed Discussion of Measurements
The FSQA radiation light field phantom does not contain a central BB marker. There is an orientation marker, or BB, 4 cm above and to the right of the center of the phantom. The center of BB is used to calculated the distance to the field edges.
Allowed field sizes for the FSQA phantom are 10 and 15cm square fields. The software measures the field dimensions and assumes the nominal field size is the closest from the list above to the measured extent.
Measurements
Light Field Center to Radiation Field Edge Distances
The algorithm measures the radiation field edge at four points, as shown below. The algorithm then compares the light field center based on the orientation marker and compares it to the center of the radiation field. The report includes length and deviation from the expected distance (½ field size). Positive deviations indicate the radiation field edge is outside the light field edge.
In the graphic above the following is displayed:
- Green + sign: the location of the orientation marker.
- Red + sign: the center of the radiation field.
- Blue + sign: the center of the light field.
The report also includes a close up of the two field centers:
Radiation Field Dimensions
The radiation field dimensions table reports the distance between the radiation field edges for the 4 sides.
|
Side |
From |
To |
|
X |
Center-Left |
Center-Right |
|
Y |
Center-Tom |
Center-Bottom |
The deviation compares the lengths to the nominal field size.
Radiation/Light Field Center Deviation
The radiation field center is the centroid of the radiation field edges. The position of the radiation center is reported in terms of the coordinates set up by the RT Image Position Tag in the DICOM file.
For the FSQA phantom, the light field center is assumed to be 4 cm below and to the left of the orientation marker. This center is also reported in terms of the coordinates set up by the RT Image Position Tag in the DICOM file.
The difference between the two centers in X and Y is also reported in mm. The Euclidean magnitude of the offset is displayed in mm.
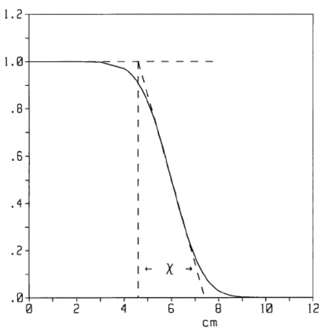
Penumbra
The penumbra is measured as the distance perpendicular to the field edge between 20% and 80% of the full height relative to the center of the field (which may be lower than the full height as there may be "horns").
When the leaf leakage is very high, the normal three-pixel wide vertical profile never falls below the 20% level to properly measure the 80-20% penumbra. See the example below.
In this situation, the vertical profile will be determined from the mean profile of two vertical six-pixel wide bands located at 10-15 pixels to the left and right of the x-direction center
Below is an example of a completed report:
Example File
Below are example files for a asymmetric field test series for use in testing:
Comments
0 comments
Please sign in to leave a comment.