Topics covered in this article include:
- Introduction
- Current Limitations
-
Calculation Notes
- Calculation of R50 values from I50 values
- Temperature-Pressure Correction: PTP
- Polarity and Ion Recombination Correction Factors
- Corrected Readings
- Dose Delivered to Water at d=measurement depth (photons)
- Dose Delivered to Water at d =dmax (Photons, SAD)
- Dose Delivered to Water at d=dref (Photons, SAD)
- Dose Delivered to Water at d =dmax (Photons, SSD)
- Reference Depth dref (electrons)
- Gradient Effective Correction (electrons)
- Dose Delivered to Water at d =dref (electrons)
- Dose Delivered to Water at d = dmax (electrons)
- Target Reading for Adjustments
- Automatic Calculation of kQ
- Automatic Calculation of k'R50
- End Notes
Introduction
The TG-51 capabilities built into the service are based on the original TG-51 document1 and the later 2014 amendment2.
The approach followed is to, as much as practical, integrate the workflow of the TG-51 forms into the familiar workflow to minimize the learning curve for existing users. Thus, TG-51 pre-built templates for photons (SAD and SSD) and Electrons can be scheduled for any Linac in a similar way that irregular QA templates are apple. The general workflow of completing, saving, commenting, and finalizing will be familiar to physicist users of the system.
The current focus of the TG-51 system is for photon and electron TG-51 reports using cylindrical and Farmer type chambers.
Many of our users gave generous and valuable feedback during the development of this project. Thank you. Many of your suggestions made it into the software already and rest assured that the others will guide us as we evolve the TG-51 capabilities.
Current Limitations
Parallel plate chambers are not currently supported. We do plan on adding those as we gather more test data.
Calculation Notes
Calculation of R50 values from I50 values
Users may opt to enter I50 values and have the corresponding R50 values calculated.
R50 = 1.029I50 - 0.06 (cm) (for 2 ≤ I50 ≤ 10 cm)
or
R50 = 1.059I50 - 0.37 (cm) (for I50 > 10 cm)
See equations 16 and 17 in Almond et al(1999). I50 values < 2 cm are not permitted.
Temperature-Pressure Correction: PTP
The temperature - pressure corrections are calculated using the pressure units specified for the account.
PTP = (TW / 295.15°K × (Reference Pressure/ Measured Pressure) where TW = T(℃) + 273.15
|
Reference Pressure Unit |
Reference Pressure |
|
mmHg |
760 mmHg |
|
hPa |
1013.3 hPa |
|
kPa |
101.33 kPa |
Polarity and Ion Recombination Correction Factors
The polarity correction (Ppol) is based on equation 9 in Almond et al(1999). The value is calculated from the average raw electrometer readings entered in nC.
Note that the assumption is that Mh1 is the reading corresponding to the charge collected for the reference dosimetry measurements in the clinic and which should be the same as for the chamber calibration3.
The ion recombination correction is based on equation 12 in Almond et al(1999).
Note the assumption is that the readings are in the range where Pion < 1.05 where the linear form of the saturation curve holds4.
Corrected Readings
Photon SAD and SSD
The fully corrected charge reading for the ion chamber reading is based on equation 8 in Almond et al(1999) with the addition of the Prp factor to take account of the variation of the radial dose distribution that is averaged by the detector5. This factor becomes important when measuring FFF fields
M = PTPPelecPpolPrpMraw
Electron
The fully corrected charge reading for the ion chamber reading is based on equation 8 in Almond et al(1999) .
M = PTPPionPelecPpolMraw
Dose Delivered to Water at d=measurement depth (photons)
The dose delivered at the measured depth is calculated according to equation 3 in Almond et al(1999). Note that the N60CoD,w is recorded in units of cGy/nC within the system and the results of the equation are displayed in units of cGy.
DwQ at dmeasured-depth = MkQN60CoD,w
Dose Delivered to Water at d =dmax (Photons, SAD)
To calculate dose at dmax the dose at the measured depth is divided by the clinical TMR for the appropriate depth, field size, and energy entered for the Linac6. Note that TMR is recorded in the system as a proportion (0 to 1).
DwQ at dmax = DwQ at dmeasured-depth / TMR(depth, fieldsize)
Dose Delivered to Water at d=dref (Photons, SAD)
A custom reference depth on the machine configuration page may be chosen for linacs, under Manage Sites and Machines, if the photon setup is set to SAD. This will require both Clinical TMR at dmax and TMR at dref so that a ratio may be formed. In the TG-51 Worksheet Photon Energies - SAD Setup new QA worksheet, a new test appears if the custom reference depth option is chosen (Dose Delivered to Water at d = dref). The value of the dose at dref is found using the formula below:
DwQ at dref = DwQ at dmax · TMR(dref)
Dose Delivered to Water at d =dmax (Photons, SSD)
To calculate dose at dmax the dose at the measured depth is divided by the clinical percent depth dose for the appropriate depth, field size, and energy entered for the Linac7. Note that percentage depth dose is recorded in the system as a percentage (0 to 100%).
DwQ at dmax = DwQ at dmeasured-depth / (%ddR(depth, fieldsize) / 100%)
Reference Depth dref (electrons)
The reference depth is based on equation 18 in Almond et al. (1999).
dref = 0.6R50 - 0.1 (cm)
Gradient Effective Correction (electrons)
The correction for the gradient effect is based on equation 21 in Almond et al(1999).
Dose Delivered to Water at d =dref (electrons)
The dose delivered at the reference depth is based on equation 6 in Almond et al.(1999) . Note that the depth dose is recorded in units of cGy/nC within the system and the results of the equation are displayed in units of cGy.
DwQ at dref = MPQgrk'R50kecalN60CoD,w
Dose Delivered to Water at d = dmax (electrons)
The dose at dmax is derived by dividing the dose at the reference depth by the PDD value for the field size and measurement depth and then by the MUs delivered8. Note that percentage depth dose is recorded in the system as a percentage.
DwQ at dmax = DwQ at dref / (Clinical %dd / 100%) / MUs
Target Reading for Adjustments
The target reading attempts to predict the electrometer reading required to achieve a dose at dmax of 1 cGy/MU.
Automatic Calculation of kQ
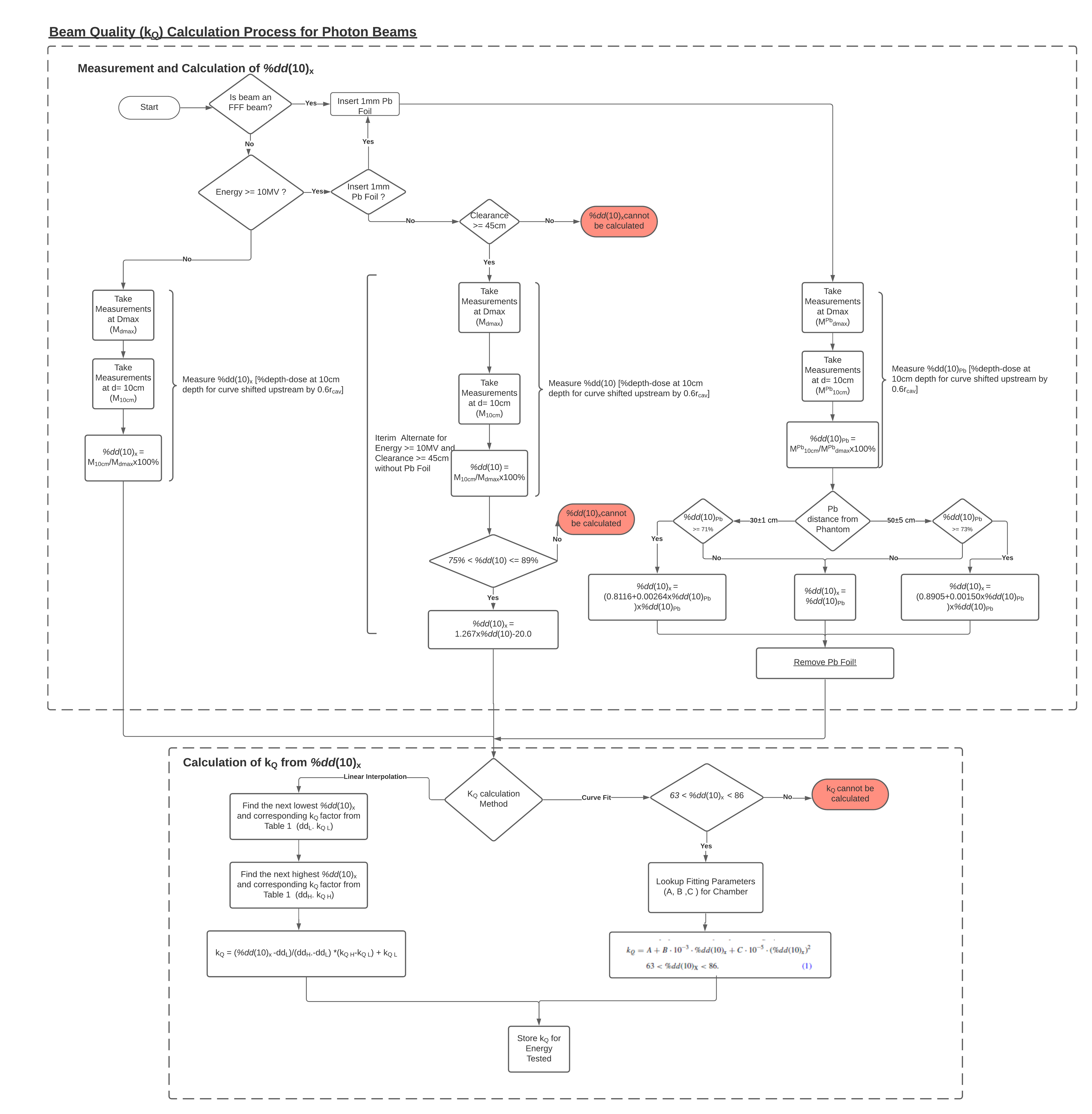
To calculate kQ, the method must be determined by answering a number of questions in the calculation form shown below.
The flow chart below shows the three main routes to calculating %dd(10)x. The main differentiator is the beam energy. For beams below 10 MV, electron contamination is negligible.
For photon beams at or above 10MV electron contamination becomes large enough to be considered. The recommended method to deal with the contamination is to insert a 1mm lead foil into the beam’s path. Note that the procedure requires the lead sheet to be at approximately 30cm or 50cm from the solid water phantom’s surface and provides formulas for the %dd(10) x calculation for either case.
Alternatively, Tg-51 provides an “interim” calculation method to determine the %dd(10)x where the lead foil is not employed.
All FFF beams, regardless of energy, require lead foil in the beam path.
It is essential to remove the lead foil before doing the actual T-51 dose measurement procedure performed with an open beam that takes the electron contribution into account.
The method and calculation determination are show below. Note that you may need enlarge your browser window or change the text size if the chart is not clear. Ctrl+ will make the text size larger and Ctrl- will make text size smaller on most operating systems.
Once %dd(10)x is determined, two alternate, established methods of calculating the final kQ value are used. The first method is a linear interpolation from a lookup table for each chamber of kQ values vs %dd(10) . The second method was introduced in the 2014 TG-51 addendum. The addendum provided curve-fit parameters for %dd(10)x between 63 and 86%.
Method 1: Linear Interpolation from a Lookup Table2
This method uses a linear interpolation of a measured %dd(10)x to a lookup table of kQ for given %dd(10).
Example:
The user has an average electrometer reading using an Exradin A12 chamber at dmax of 20.54nC and an average reading at d=10cm of 13.64nC.
The measured %dd(10)x = 13.64/20.54*100 = 66.41%
The nearest table values (from McEwen, 2014) are 63%(kQ = 0.997) and 67%(kQ = 0.992)
The linear interpolation between the table values is calculated:
kQ = (66.41 - 63)(67-63)x (0.992-0.997) + 0.997 = 0.9927
Method 2: Calculate kQ values from curve fit parameters2
This method uses curve-fit parameters from Table 1 in McEwen(2014) to calculate kQ factors. Use equation 1 in McEwen (page 041501-4) to calculate kQ.
Example:
The user has an average electrometer reading using an Exradin A12 chamber at Dmax of 20.54nC and an average reading at D=10cm of 13.64nC.
The measured %dd(10)x = 13.64/20.54*100 = 66.41%
The curve fit parameters for the A12 chamber are: A = 1.0146, B = 0.777, C= −1.666
dd = 66.41;
A = 1.0146;
B = 0.777;
C= -1.666;
kQ = A+(1e-3)*B*dd +(1e-5)*C*dd^2
kQ = 0.9927
Automatic Calculation of k'R50
The prerequisites for the calculation are:
- The user must be using a Farmer-like cylindrical chamber. Note there is an equation for parallel plate chambers that we will support when we bring those into Tg-51.
- The R50 value must be between >= 2cm and <= to 9cm.
Under those conditions, the factor is calculated using the equation shown below.
k'R50 (cyl) = 0.9905+0.0710e(-R50/3.67)
Comments
0 comments
Please sign in to leave a comment.