Topics covered in this article include:
- Introduction
- Vertical Profile and Corresponding Fitted Curve
- Horizontal Profile and Corresponding Fitted Curve
- Uniformity and Noise ROI Size and Positioning
- Mean CT Value - Center Region
- Noise and Mean Values Plot
- Absolute Difference from Center in Regions of Interest
- Noise
- Uniformity Index (Vertical/Horizontal)
- Elekta GammaKnife Uniformity Calculation
Introduction
The image uniformity module is cast from a uniform material. The material’s CT number is designed to be within 2% (20H) of water’s density at standard scanning protocols. The typically recorded CT numbers range from 5H to 18H. This module is used for measurements of spatial uniformity, mean CT number and noise value.
The precision of a CT system is evaluated by the measurement of the mean value and the corresponding standard deviations in CT numbers within a region of interest (ROI). These measurements are taken from different locations within the scan field.
The algorithm provides vertical and horizontal line profiles across the uniformity module. The points on the plot are an average over 5 columns of pixels. The plot is then smoothed further to reduce noise before the fitted curve is completed. To calculate the uniformity index for the horizontal and vertical profiles, the maximum and minimum y-axis CT values (HU) from the fitted curve are entered into the following equation: 1 - (CTmax-CTmin) / (CTmax+CTmin)
The closer a value is to "1", the more uniform the image.
The phenomenon of “cupping” or “capping” of the CT number may indicate the need for calibration.
In the graph below, the upper limit is determined by adding 40 HU to the Mean CT number of the Center ROI. The lower limit is determined by subtracting 40 HU from the Mean CT number of the Center ROI.
Vertical Profile and Corresponding Fitted Curve
The profile plotted below is a line profile from a vertical line across the uniformity module. The points on the plot are an average over 5 columns of pixels. The plot is then smoothed further to reduce noise before the fitted curve is completed.
Horizontal Profile and Corresponding Fitted Curve
The profile plotted below is a line profile from a horizontal line across the uniformity module. The points on the plot are an average over 5 rows of pixels. The plot is then smoothed further to reduce noise before the fitted curve is completed.
Uniformity and Noise ROI Size and Positioning
The ROIs for measuring uniformity and noise follow the guidance in IEC 61223. The uniformity ROIs are 10% of the phantom’s diameter. Noise measurements are made on an ROI with a diameter of 40% of the phantom’s diameter.
The peripheral uniformity ROIs are positioned so that the outer edge of the ROI lies 10mm from the border of the uniformity module. The center uniformity and noise ROIs are centered on the phantom.
The phantoms in the Catphan line use various uniformity modules. The table below shows the module part number for each Catphan model.
|
Catphan Model |
Uniformity Module Part Number |
|
CTP500 |
CTP486 |
|
CTP503 |
CTP486 |
|
CTP504 |
CTP486 |
|
CTP600 |
CTP486 |
|
CTP604 |
CTP729 |
|
CTP605 |
CTP729 |
|
CTP606 |
CTP729 |
|
CTP700 |
CTP712 |
The uniformity modules have different dimensions, and consequently, the size and position of the ROIs will vary by model. The critical dimensions are given below.
|
Dimension (all dimensions in mm) |
CTP486 |
CTP729 |
CTP712 |
|
Uniformity module diameter |
150 |
201 |
200 |
|
Uniformity ROI diameter |
15 |
20.1 |
20 |
|
Peripheral uniformity ROI radial distance from the center of the phantom |
57.5 |
80.45 |
80 |
|
Noise ROI Diameter |
60 |
80.4 |
80 |
With the varying phantom and ROI dimensions and positions, it is impossible to directly compare uniformity and noise results between phantoms using different uniformity modules.
Mean CT Value - Center Region
The mean CT number value in the center region of interest (ROI) is used as a reference for other uniformity calculations and can be viewed in the "Noise and Mean Values Plot".
Noise and Mean Values Plot
In this plot, the mean CT number (HU value) for each region of interest (ROI) is displayed as the blue column. The noise, displayed as the red column, is the standard deviation of HU values within each ROI. The upper and lower limits, indicated by the green horizontal lines, are +/- 4HU from the mean HU value of the center ROI as required by the IEC standards.
Absolute Difference from Center in Regions of Interest
The absolute difference in mean CT number from the center ROI is calculated for each ROI.
Noise
Noise is calculated as the standard deviation of CT numbers from a center ROI that encompasses 40% of the uniformity module.
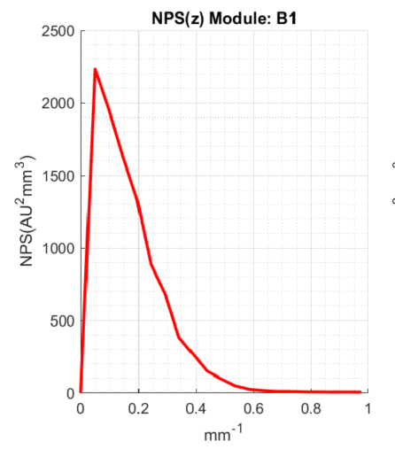
Noise Power Spectrum
The noise power spectrum (NPS), also known as the power spectral density, of a signal, is the Fourier transform of the noise autocorrelation. It gives the noise power as a function of spatial frequency. NPS is useful for evaluating fan and cone beam CT and comparing reconstructions.
ROI selection
NPS is calculated for the uniformity module identified in the scan. For the uniformity module, 44 overlapping (20x20x20mm) ROI volumes are extracted at a radius of 70mm from the axial center of the phantom. The ROI volumes straddle the z-center of the module. This positioning avoids non-uniform areas of the phantom.
ROI detrending
For each z slice in the ROI, the overall mean of the ROI is subtracted from the pixel values in the ROI.
NPS Calculations
NPS is calculated for each ROI according to the formula below and then averaged over all the ROIs.
Where :
ax, ay, and az are the dimensions of the ROI in mm (i.e., 20x20x20mm)
Nx, Ny, and Nz are the dimensions of the ROI in pixels. This is dependent on the axial pixel spacing and the slice thickness.
This produces an NPS volume.
The results are visualized in the axial plane and along the z-axis.
The axial (f(x,y)) curve is a radial average of the NPS values.
The z-direction NPS curve is a circumferential average taken at a radius of half the Nyquist frequency.
Uniformity Index (Vertical/Horizontal)
Note: This method is not used by the algorithm but can be used manually.
To calculate the uniformity index for the horizontal and vertical profiles, the maximum and minimum y-axis CT values (HU) from the fitted curve are entered into the following equation: 1 - (CTmax-CTmin) / (CTmax+CTmin)
The closer a value is to "1", the more uniform the image.
Elekta GammaKnife Uniformity Calculation
A different calculation is specified for GammaKnife than is used for a standard CT. The maximum percentage deviation between measured values in the five uniformity regions is used. The formula is:
(((high + 1000)-(low + 1000))/(high + 1000)) x 100%
Comments
0 comments
Please sign in to leave a comment.